MiniCOB LED 显示屏星火C2 系列
company1.产品说明
1.1 LED 显示屏正面上每一个像素点是由 R,G,B 全倒装芯片集成封装组成,每颗芯片分别固定到电路板上。所有模组接口位置一致,方便更换。
1.2 LED 显示模块背面含有驱动 IC 和电阻电容等元件,连接到显示屏控制系统即可显示视频、图像和文字信息等。
1.3 LED 显示模块为前维护设计,用配套吸盘工具完成安装及调试。
1.4 超薄箱体:箱内无强电,安全;背部盲孔设计,IP68防水;挂钉设计,方便以列为单位挂装。 || 标准箱:屏体内有/无强电可选。

2 .产品特点
2.1 防水、防磕碰、防静电;
2.2 高可靠性全倒装集成封装,瞎灯率远远低于传统表贴;
2.3 采用恒流方式驱动芯片,发光均匀,功耗低;
2.4 高对比度可达到良好的显示效果;
2.5 重量轻,易于安装、拆卸;
2.6 模块化设计整箱分为两个单元结构:显示屏套件、显示模块。





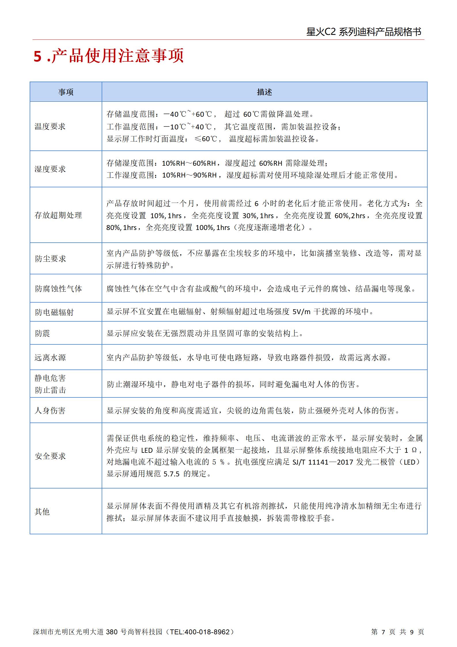
6 .产品使用指导说明
6.1 指导原则
1)确保在阅读并理解用户手册的基础上安装显示屏;
2)在任何情况下,本公司产品都不能由工厂未授权的人员进行修理;
3)安装地址必须牢固,如不能有下沉,倾斜或坠落现象,而且环境不能有超重、放射性、污染、腐蚀性或毒气等现象;
4)所有元器件只能由原厂或由原厂认证的供应商提供;
5)在没有原厂同意的情况下,不可随意维修或替换元器件;
6)请在产品手册的指导下操作,如果有问题,请与本公司联系。
6.2 安全指示说明
6.2.1 人员方面
1)高空作业时,需做好防护措施,作业人员需佩戴合格的安全帽、安全带等必备的安全防护用具;
2)单个 LED 显示屏约 5KG ,在操作过程要高度注意人身安全,所用工具、材料严禁投掷,上下主体交叉作业确有需要时,中间须设隔离设施。
6.2.2 产品方面
1)所有产品在运输或储存等的过程中,必须保护好且包装牢固,不能有超规格外界压力在产品上;
2)产品在安装前或安装过程中不能与雨水接触,保证在干燥且清洁的环境中操作;
3)所有部件不能践踏,敲击或跌落,在移动或搬运产品时请按说明操作;
4)易燃物:将易燃物远离设备。设备运行时大量能量转化为热量。设备运行需要一定的空气流动量, 以避免热量危及安全操作。因此,必须提供适当的通风,必要时设备后部安装空调制冷。
6.2.3 安装方面
1)安装,拆卸显示模块时,需用吸盘工具,且需垂直屏体拆装。同时需注意灯板四周边缘,不能与其他灯板边缘有磕碰;
2)安装,拆卸显示模块时,需佩戴橡胶手套;
3)安装完成后,可用无尘布加清水擦拭干净屏体表面,不可用其他溶剂擦拭。
6.2.4 电源
1)根据功耗来提供电源与配电柜,所有的配电系统须有外壳保护并且符合当地电路安全标准;
2)配电系统装在靠近显示屏的位置, 电源线与数据线不能有拉扯或损坏现象;
3)确认当地输入到屏体的电压,是否与屏体电源匹配,请在电源线连接前确保设置正确;
4)不要尝试安装已经损坏的线材,请更换新的线材;
5)在显示屏通电的时候瞬间电流比较大,选择适当的空气开关,如 D 型空气开关。
6.2.5 接地显示屏必须用单独的接地线接地。
6.2.6 使用过程注意:
1)显示屏上不能受外界过大的压力或碰撞,否则会损坏;
2)在清洁显示屏表面时请按指导规范来,清理过程中只能用柔软的无尘布料;
3)在拆显示屏之前必须切断电源;
4)所有安装配件的设计仅应用于此款 LED 显示屏的安装与连接;
5)禁止对任何元件进行修改或者复制。此显示屏采用特殊材料和生产程序以实现部件强度;
6)坚持遵守安装说明,如果您有关于安全应用方面的任何问题,可以向工厂咨询。生产商不对由于不正确、不完全、不负责或者不安全使用安装系统引起的后果承担任何法律责任。
返回顶部